Куки, можно ли использовать продукцию Зуоана в угольных добывающих районах?
Куки: Отличный вопрос, и ответ не просто "да" или "нет". Это полностью зависит от сертификации продукта по стандартам ATEX и IECEx.Главное - определить категорию и группу оборудования..
Я составил следующую таблицу, чтобы помочь вам быстро определиться.

Куки, какую категорию продуктов нам выбрать для поверхностных участков работы в угольной шахте?
Cookee: Когда дело доходит до поверхностных операционных зон угольных шахт, а также других шахт, таких как металлические и неметаллические шахт,их требования к защите от взрывов принципиально отличаются от требований подземных угольных шахт (группа I)Все они относятся к группе II оборудования в соответствии с директивой ATEX.
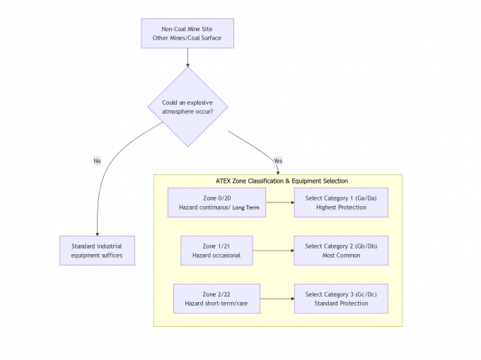
Выбор уровня сертификации полностью зависит от наличия взрывоопасной атмосферы в данном конкретном месте и ее частоты.
Позвольте мне разложить анализ на разные сценарии:
1. Другие рудники (например, металлорудники, неметаллические рудники)
Основные опасности в этих шахтах связаны с:
Горючие пыли: такие как серная пыль, металлические порошки (алюминий, магний, цинк) или угольная пыль (если они присутствуют).
Горячие газы: такие как выхлопные газы от дизельного оборудования (содержащие горючие элементы), природный газ или сероводород.
Примеры:
Подземная стоп-линия: там, где концентрация пыли высока, она, вероятно, будет классифицироваться как зона 21. В этом случае вы должны выбрать группу II, оборудование категории 2 для пылевой среды (категория 2D,EPL Db).
Подземный подъемник или плохо вентилируемые зоны: где дизельное оборудование может вызвать накопление горючих газов, это может быть классифицировано как зона 1. Здесь вы должны выбрать группу II,Оборудование категории 2 для газовой среды (категория 2G), EPL Gb).
2Зона работы угольных шахт
Опасные зоны на поверхности угольных шахт обычно создаются во время процессов обработки угольной пыли.
Высокорисковые зоны: например, внутри бункеров с сырым углями, зданий дробилки, зданий скрининга, пунктов транспортировки и пунктов погрузки.Облака подвешенной угольной пыли или накопленная угольная пыль могут достигать взрывоопасных концентраций.Эти районы обычно классифицируются как зона 21 или зона 22.
Области с низким риском: такие как офисы, непроизводственные зоны головной рамы, как правило, не классифицируются как опасные зоны.
Примеры:
Внутри бункера с сырым углями: если облако угля присутствует непрерывно или часто, оно, вероятно, будет классифицироваться как зона 21.EPL Db).
Районы вблизи ремневых конвейеров: где значительное выделение пыли может произойти только в случае сбоя оборудования (например, разрыв или блокировка), это может быть классифицировано как зона 22. Вы можете использовать группу II, категорию 3,Оборудование типа D (категория 3D, EPL Dc).
Куки: Я знаю, что это может быть очень сложно для вас, но для того, чтобы вы поняли, я составил краткое изложение ключевых моментов в таблице ниже, чтобы помочь вам глубже понять.

Алекс: Эта таблица намного яснее! Поэтому, для такого места, как дом дробильника на поверхности угольной шахты, я должен специально искать продукт, помеченный как категория 2D или с рейтингом EPL Db.
Куки: Точно. Вы поняли. Всегда сопоставляйте сертификацию продукта с классификацией зоны конкретного местоположения. Дайте мне знать, если у вас есть конкретный район на уме,и я могу помочь вам определить точную категорию продукта, необходимой.